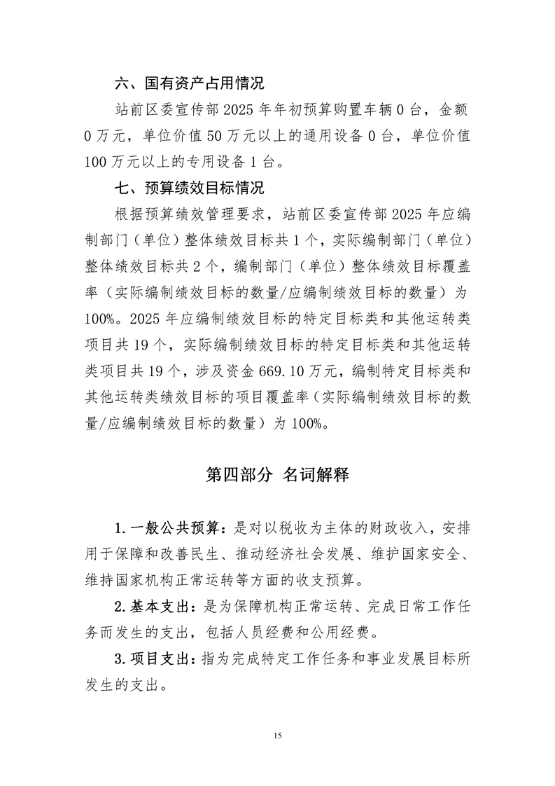
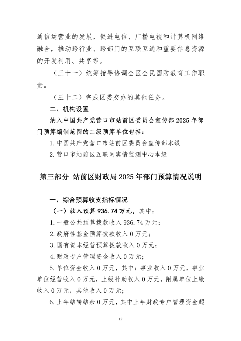
当前位置:首页 > 政务公开

中国共产党营口市站前区委员会宣传部2025年度部门预算

发布时间:2025-01-21

【字号:

分享:

  • 视频:
扫一扫在手机打开当前页