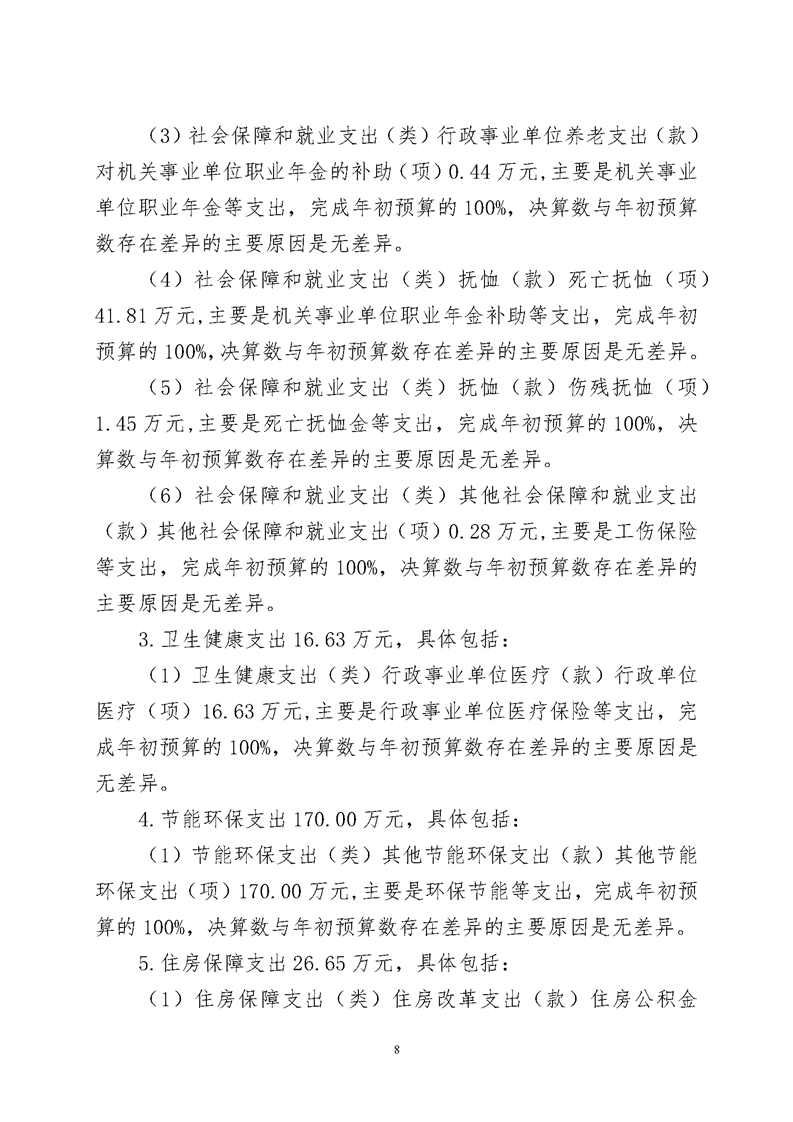
当前位置:首页 > 政务公开

站前区东兴街道办事处2023年度部门决算

发布时间:2024-10-22

【字号:

分享:







































  • 附件:
  • 视频:
扫一扫在手机打开当前页