国务院办公厅政府信息与政务公开办公室关于做好规章集中公开并动态更新工作的通知
国办公开办函〔2021〕33号
各省、自治区、直辖市人民政府办公厅,国务院各部委、各直属机构办公厅(室):
全国政务公开领导小组第四次会议和《国务院办公厅关于印发2021年政务公开工作要点的通知》(国办发〔2021〕12号)要求,具有规章制定权的地方政府和国务院部门,应当在2021年底前将本地区本部门现行有效规章通过政府门户网站的“政府信息公开专栏”集中公开。为加强工作规范,提高规章集中公开的质量和实效,经商司法部办公厅,现就有关事项通知如下。
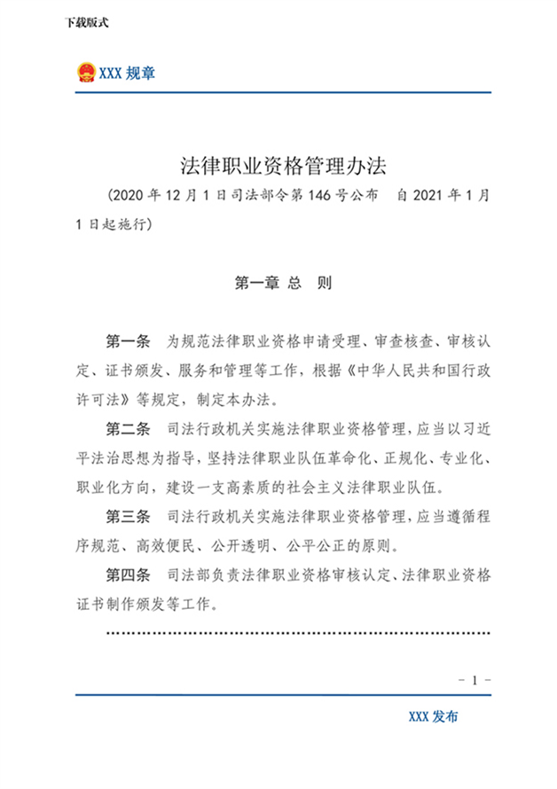
一、规章制定或修改时,按照《规章制定程序条例》规定,由主要负责人签署命令予以公布。规章集中公开时,只公开标题、题注和正文,不重复公开负责人签署的命令。题注应当包含公布时间及文号、修订时间及文号、施行时间等标识性信息,具体请参照中国政府法制信息网(司法部网站)“行政法规库”的题注格式。
二、为提高规章集中公开工作的权威性和规范性,便利社会公众更好使用通过网络获取的规章文本,我们商司法部办公厅、中国政府网运行中心设计了规章的网页版式、下载版式,同时,相应调整了“政府信息公开专栏”的页面设计,现一并印发。
三、要加强工作协同,协调法制工作机构共同开展工作,把规章系统清理工作做扎实,为规章集中公开奠定坚实基础。要加强公开后的管理,建立动态更新机制,使规章集中公开工作成果持续发挥作用。
四、各省(自治区、直辖市)人民政府办公厅要指导设区的市、自治州人民政府办公室按照本通知要求做好规章集中公开工作,并在省(自治区、直辖市)人民政府门户网站的“政府信息公开专栏”中,集中展示省(自治区、直辖市)人民政府规章和设区的市、自治州人民政府规章。
五、规章集中公开工作,是深化政务公开、加强政务信息管理的重要内容,是贯彻落实《法治中国建设规划(2020—2025年)》《法治政府建设实施纲要(2021—2025年)》等中央文件的重点工作之一,事关优化营商环境、推进国家治理体系和治理能力现代化。要提高认识、加强领导,严格按要求抓好各项工作落实,确保如期完成任务,向社会提供格式统一、内容完整、权威规范的现行有效规章文本。
特此通知。
国务院办公厅政府信息与政务公开办公室
2021年10月25日
附件
规章网页版式、下载版式及专栏页面设计方案




